2025年11月01日 星期六 00:50:26
欢迎访问新利·体育(中国)官方网站官网~
|
收藏网站
首页
学校概况
学校简介
领导班子
机构设置
学校荣誉
联系我们
招生就业
校企合作
招生信息
专业介绍
专业建设
机电工程部
汽车工程部
经贸信息部
基础文化部
教学科研
教学成果
学生作品
优秀教师
党群工作
党建工作
纪检监察
新时代文明实践所
理论学习
团建工作
工会活动
学生工作
学生社团
心理健康
学生资助
班主任工作室
校园相册
校园环境
学生活动
教学设备
在线报名
特种作业考培
继续教育中心简介
特种作业简介
特种作业工作
培训计划
考试安排
专题栏目
清廉学校
双优计划
民族团结进步
政策法规
工作动态
文化建设
教学诊断与改进
质量年度报告
工作动态
政策指导
诊改相册
平安校园
新冠疫情防控
安全教育
政策法规
要闻速递
实训室安全
依法治校
大力弘扬教育家精神
依法治校
首页
-
专题栏目
-
依法治校
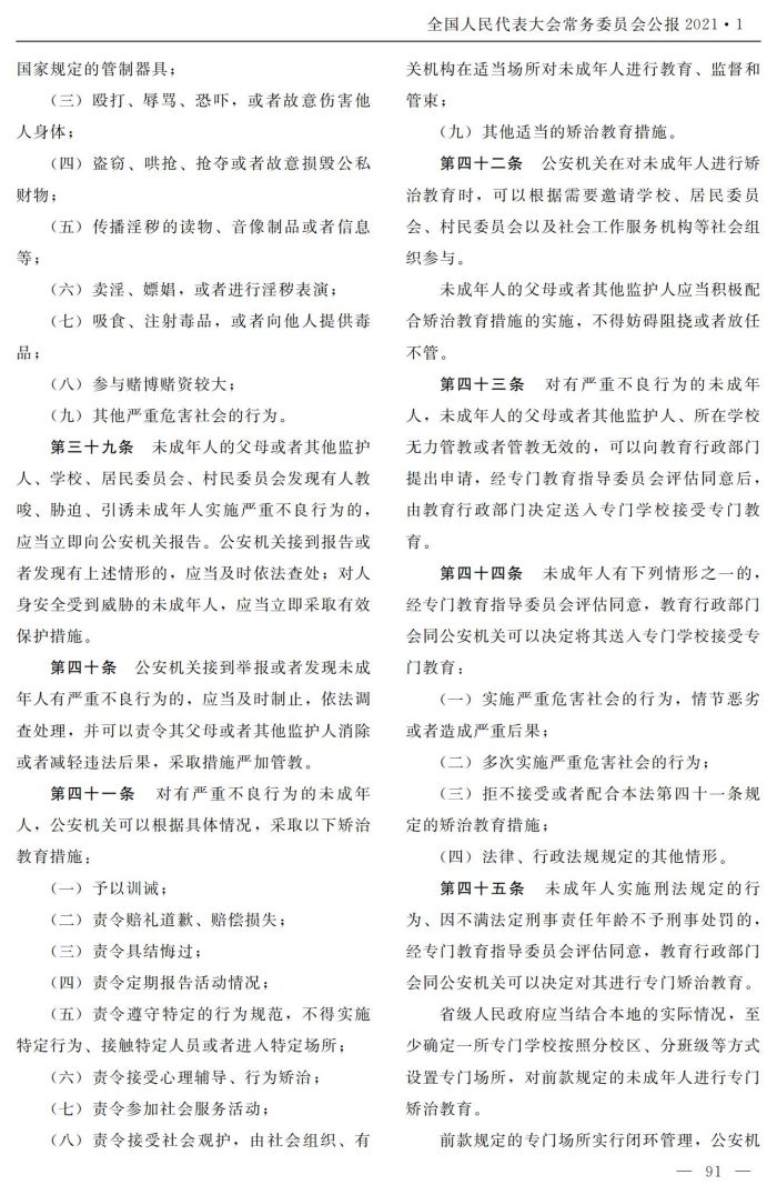
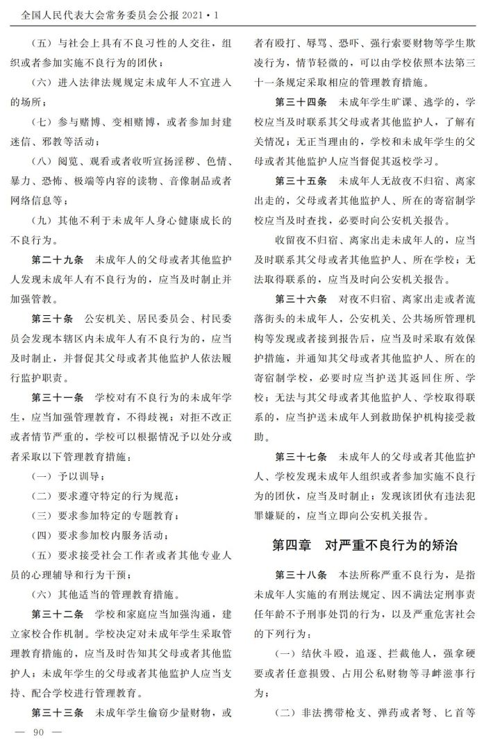
中华人民共和国预防未成年人犯罪法
发布时间:2023年11月12日
上一篇
中华人民共和国宪法
下一篇
国家教育考试违规处理办法
在线
咨询
咨询热线
咨询热线
07712513032
微信咨询
公众号
关注学校公众号
返回顶部
乐动在线-乐动(中国)
|
开云手机官方版在线入口-开云(中国)
|
安博在线登录官网-安博(中国)
|
有球体育(中国)官方在线登录
|
开云网页版页面-开云online(中国)
|
K体育·「中国」官方网站
|
拼搏在线官网-拼搏(中国)
|
米兰app官网入口-米兰(中国)
|
米兰官方网页版-米兰(中国)
|